历时四年半有余,备受医药行业关注的诺和诺德公司司美格鲁肽专利无效案件,于2025年12月26日一锤定音,最高人民法院作出终审判决[1]:一、撤销被告中华人民共和国国家知识产权局作出的第57950号无效宣告请求审查决定;二、被告中华人民共和国国家知识产权局重新作出无效宣告请求审查决定。
该案的争议焦点为补充实验数据的接受条件及其与创造性判定的关系,上述焦点亦是生物医药领域专利案件的难点和重点,事实上,补充实验数据的接受条件与生物医药领域创造性的判断是区别而又联系的两个重要概念,针对该两个问题的讨论,对于制药行业的创新发展具有重要意义。
一、司美格鲁肽简介、案件概况和核心争议要点
(一)司美格鲁肽及众多布局司美格鲁肽仿制药的中国药企
在讨论司美格鲁肽专利无效行政纠纷案之前,简单认识下司美格鲁肽及其与竞品的竞争格局,能够很好地解释为何该案在中国生物医药领域备受关注。
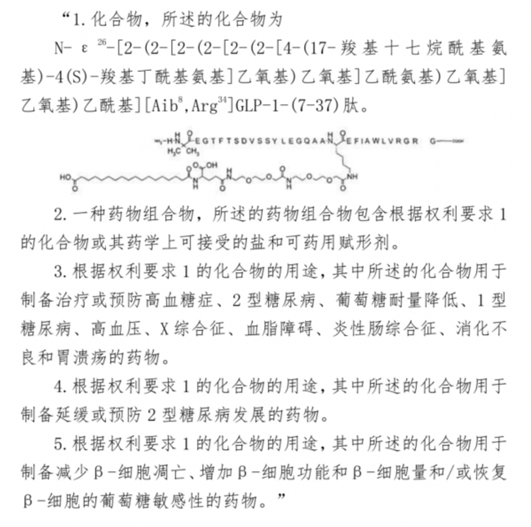
司美格鲁肽(Semaglutide)是诺和诺德开发的长效GLP-1(胰高血糖素样肽-1)类似物,通过以下结构改造实现“每周一次”给药:将第8位丙氨酸→α-氨基异丁酸(Aib),以抵抗DPP-4酶降解;第26位赖氨酸侧链通过-Glu-AEEA-AEEA-间隔基连接C18二酸,与白蛋白强结合,以显著延长半衰期。
司美格鲁肽于2017年底上市,商品名为Ozempic®(降糖针)。2021年国内获批,医保谈判价约为478元/支/4mg,单人年费约4000元。2019年,口服片Rybelsus®于2019年在美国上市,为全球首款口服GLP-1,打破“必须注射”的桎梏,其零售价格约770美元/30片。2021年减重针Wegovy®于美国上市,定位“轻奢医疗消费”,单人年化费用约1.6万美元。2026年1月初,美国FDA率先批准诺和诺德25毫克规格的口服Wegovy药片上市,成为全球首款用于减重的口服GLP-1药物。
2024年,司美格鲁肽销售额达到292.96亿美元,距离“药王”仅一步之遥,推动诺和诺德市值飙升至6492亿美元,登顶欧洲市值最高上市公司。2025年前三季度,司美格鲁肽的销售额约为约合260.92亿美元,占诺和诺德总营收的74%,其中,Ozempic(降糖针)、Rybelsus(口服司美格鲁肽片)和Wegovy(减重针)三个产品分别收入约146.82亿美元、约25.88亿美元,和约88.22亿美元。司美格鲁肽把“慢病管理药”做成了“快消爆款”,“一周一针”的降糖减重“现象级”产品,把GLP-1从“小众生物药”变成了“百亿美元大众赛道”,甚至在多个国家和地区出现了断货潮。
基于其显著的疗效、较高的安全性和全球令人惊叹的销售额,叠加司美格鲁肽的核心专利ZL200680006674.6将于2026年3月20日到期,中国市场中的大量经营主体亟待进入该市场。据不完全统计,至少有超过30家中国药企布局了司美格鲁肽仿制药,其中不乏中国的头部药企,如齐鲁制药、石药集团、正大天晴、华东医药等,前述企业的仿制药管线已经处于上市受理阶段,而对诺和诺德核心专利ZL200680006674.6发起无效挑战的正是杭州中美华东制药有限公司。
(二)司美格鲁肽专利无效行政纠纷案概要
1. 案件概况
涉案专利ZL200680006674.6,名称为“酰化的GLP-1化合物”,其最早优先权日为2005年3月18日,申请日为2006年3月20日,该专利于2016年1月13日获得授权。
涉案专利的权利要求如下:

2021年06月10日,杭州中美华东制药有限公司(以下简称中美华东公司)向国家知识产权局提出无效宣告请求(案件编号:4W115162,证据组合共8套,主要无效理由:说明书公开不充分、权利要求1-5不具备创造性);在无效程序中,专利权人诺和诺德提交了18份反证,主要分为两组,其中第一组补充实验数据(基于db/db小鼠的实验数据),主要用于证明本专利优先权日之前已经完成本专利权利要求1中的司美格鲁肽相关的活性测定实验。该组补充实验数据主要记载了司美格鲁肽在cAMP测定中的EC50(nM)为0.9,在小鼠中的降血糖作用时间达48小时以上。第二组补充实验数据(基于迷你猪的实验数据),主要记载了本专利权利要求1司美格鲁肽与利拉鲁肽的对比实验数据,静脉注射施与迷你猪的实验结果表明,本专利权利要求1的司美格鲁肽的平均半衰期是66.7小时,利拉鲁肽则是12.6小时,而皮下注射施与迷你猪的实验结果表明,本发明要求保护的化合物司美格鲁肽的平均半衰期是70小时,利拉鲁肽则是18.2小时。
2022年08月24日国家知识产权局作出第57950号无效宣告请求:
(一)关于诺和诺德公司提交的补充实验数据
-
关于证据资格:对反证1-18予以接受。
-
关于补充实验数据证明的技术效果能否从原始申请文件记载的内容得出。
诺和诺德公司原始提交的本专利权利要求书中同时以上位概括形式、通式化合物形式和并列罗列多个可选择的具体化合物的形式对化合物进行了不同层级的限定,本领域技术人员结合申请文件的记载无法确定说明书记载的测定方法或者筛选方法筛选的化合物的层级和范围,无法确定具体是针对哪些化合物进行了筛选。虽然说明书实施例中记载了包含司美格鲁肽在内的22个具体化合物的制备过程,但说明书并未记载针对实施例中的22个具体化合物的筛选过程和结果数据。
第一组、第二组补充实验数据所要证明的具体化合物司美格鲁肽具有较长作用时间的技术效果并不能从原始申请文件记载的内容中得出,该组实验数据证明的申请文件中未公开的且本领域技术人员无法根据申请文件记载的内容得出的技术效果不属于本专利在申请日时作出的技术贡献。
即,国家知识产权局并未采信诺和诺德公司提出的基于其所提交的实验数据可以证明司美格鲁肽具有较长作用时间的技术效果的观点。
(二)关于对比文件公开的内容
-
权利要求1要求保护的技术方案与证据2-1实施例37公开的具体化合物相比,区别在于:权利要求1所述化合物将第8位氨基酸替换成了Aib,Lys26侧链修饰基团为[2-(2-[2-(2-[2-(2-[4-(17-羧基十七烷酰基氨基)-4(S)-羧基丁酰基氨基]乙氧基)乙氧基]乙酰氨基)乙氧基]乙氧基)乙酰基],而证据2-1中GLP的第8位氨基酸未进行替换;侧链基团为γ-谷氨酰基(Nα-十六酰基)。
(三)关于本专利的技术效果和发明实际解决的技术问题
-
本专利说明书中对于保护的化合物没有提供任何具体的效果实验证据,无法证明本专利要求保护的化合物能够取得比证据2-1所涉及的上述化合物的作用时间更长的技术效果。因此,基于上述区别特征在本专利中所能达到的技术效果可以确定,与证据2-1实施例37中公开的具体化合物相比,权利要求1实际解决的技术问题是提供具有不同侧链的突变的GLP-1(7-37)酰基化衍生物。
(四)关于技术启示的判断
-
本领域技术人员在证据2-1的基础上,结合证据3-1和证据4-1的教导,容易得到本专利权利要求1的技术方案,而且技术效果也是本领域技术人员基于亲脂性取代基的通常作用和氨基酸取代的目的可以预见的,因此权利要求1是显而易见的,不具备突出的实质性特点和显著的进步,不符合专利法第二十二条第三款规定。
虽然国家知识产权局接受了诺和诺德公司提交的18份反证(反证1-18)作为补充实验数据,但认为补充数据所证明的“司美格鲁肽具有更长作用时间”的技术效果不能从原说明书直接得到,并不属于申请日前已作出的技术贡献;基于此,进而认为权利要求1-5相对于现有技术不具备创造性而宣告ZL200680006674.6全部无效。[2]
2023年02月01日,专利权人诺和诺德公司不服被诉决定,向北京知识产权法院提起行政诉讼,请求撤销无效决定。
2023年11月06日,一审法院(北京知识产权法院)作出(2023)京73行初1324号判决:撤销被诉决定,要求国家知识产权局重新作出审查决定。
一审法院认为:
(一)诺和诺德公司补交的实验数据可被接受并采信
-
司美格鲁肽被涵盖在该通式化合物的保护范围内。虽然通常情况下,通式化合物中包括众多的具体化合物,而在说明书中并未针对每一个具体化合物记载相应数据的情况下,不能当然确定说明书中记载的通式化合物的技术效果必然适于保护范围内的每一个具体化合物。但这并不意味着可以据此认定该技术效果无法从说明书记载的内容中得到。
在具体化合物所处通式化合物的技术效果已被明确记载的情况下,至少可合理推定该技术效果适用于保护范围内的全部技术方案,相应地,应允许专利权人通过补交实验数据的方式证明特定的具体化合物同样具有这一技术效果。如果不允许补交实验数据以证明该技术效果,将意味着对于通式化合物而言,说明书中必须针对保护范围内的每一个具体化合物均记载相应的技术效果。
进一步地,其亦将意味着对于上位概括的技术方案而言,针对保护范围内的各个具体技术方案,将无法通过补交实验数据这一方式证明该技术方案的技术效果。这一要求显然不合理且不具有可行性。
司美格鲁肽是说明书中制备并用作筛选的具体化合物之一,在此情况下,应推定司美格鲁肽具有前述技术效果。 -
本专利优先权日之前,诺和诺德公司已经完成了基于db/db小鼠的司美格鲁肽的相关活性测定实验并获知了相应数据(第一组补充实验数据),该组数据予以采信;但就迷你猪实验数据而言(第二组补充实验数据),说明书中制备了包括司美格鲁肽在内的22个具体化合物,然后对其进行两次筛选,说明书中记载了初次及第二次筛选的标准。要注意的是,说明书前述[0550]段中仅对符合哪些标准的化合物可进第二次筛选做了记载,但对于哪些化合物符合这一标准并无记载。也就是说,说明书中并未对哪些化合物具有上述技术效果进行任何记载。基于此,司美格鲁肽是否具有上述技术效果无法从说明书中得到,相应地,这一技术效果也无法通过补充实验数据证明。
(二)本专利权利要求1-5符合专利法第二十二条第三款的规定,具备创造性
-
在针对本专利权利要求1司美格鲁肽是否具备创造性的评述中,被诉决定认定其相对于最接近的现有技术利拉鲁肽实际解决的技术问题是提供具有不同侧链的突变的GLP-1(7-37)酰基化衍生物。因实际解决的技术问题应对应于本专利的技术效果,且不应包括区别特征,而上述技术问题中的“具有不同侧链”属于司美格鲁肽相对于利拉鲁肽的区别特征,且前文中已认定本专利的司美格鲁肽相对于利拉鲁肽具有更长的作用持续时间,故本专利权利要求1实际解决的技术问题应为提供一种具有更长作用持续时间的GLP-1(7-37)酰基化衍生物。被诉决定有关技术问题的认定有误。现有技术公开的内容并未对如何获得具有更长作用持续时间的GLP-1(7-37)酰基化衍生物给出相应技术启示,因此,权利要求1-5具备创造性。
2023年12月28日,中美华东公司不服一审判决,向最高人民法院提起上诉。
2024年09月27日,最高人民法院二审公开开庭审理。
2025年12月26日,最高人民法院作出(2023)最高法知行终1282号终审判决:驳回上诉,维持原判。
在终审判决中,最高人民法院还重点强调了以下核心观点:
(一)诺和诺德公司补交的实验数据应被接受及本专利技术效果的认定
-
在创造性判断中,补充实验数据的待证事实应当是专利技术方案相对于现有技术的技术效果更优,而不是本领域技术人员能否实现该技术效果,故不能以实质上的公开充分标准审查创造性判断中的补充实验数据是否应予接受。对于补充实验数据是否接受,应综合考虑要求保护的技术方案与说明书记载的技术效果对应的技术方案之间的关系、本领域技术人员是否知晓验证技术效果的方法等因素,判断原申请文件是否公开了补充实验数据拟直接证明的待证事实。既要避免对技术效果的验证要求过于严苛而使真正具备创造性的发明无法获得专利保护,也要避免专利申请人在专利申请日没有作出相应技术贡献的情况下通过事后补充实验数据不当获得先申请利益。[3]
-
本专利说明书并非仅宽泛地记载通式化合物的技术效果,而是记载了能让本领域技术人员合理确信具体化合物的特定技术效果优于现有技术的相关内容。[4]
(二)本专利权利要求1的技术方案相对于现有技术是否显而易见
-
由于被诉决定对技术效果和发明实际解决的技术问题认定不当,故其评述技术启示的前提存在不当。[5]
2. 专利行政部门与专利司法部门观点的异同
从对上述案件的简要概述,不难发现,就本案涉及的两个核心问题:补充实验数据是否接受及创造性判断,专利行政部门和专利司法部门均存有不同观点。
对于补充实验数据是否接受的判定,专利行政部门从形式上来说,将补充实验数据分为资格和实质采信,其认为补充的实验数据符合资格要求,但诺和诺德提交的补充实验数据不符合“根据补充实验数据证明的技术效果应能从原始申请文件记载的内容得出”这一可被实质采信的标准。
原因在于:诺和诺德公司原始提交的本专利权利要求书中同时以上位概括形式、通式化合物形式和并列罗列多个可选择的具体化合物的形式对化合物进行了不同层级的限定,本领域技术人员结合申请文件的记载无法确定说明书记载的测定方法或者筛选方法筛选的化合物的层级和范围,无法确定具体是针对哪些化合物进行了筛选。概而言之,专利行政部门在考量补充实验数据是否可接受时采用的标准,虽然不是类似修改超范围时的直接毫无疑义得出的标准,但确实是与此类似的,至少应符合具体化合物对应的技术效果应在原申请文件中被提及的标准。我们将其总结为“类记载标准”,其更多强调补充实验数据所显示的技术效果在原申请文件中被确切提及过,通式化合物的技术效果不能延及具体化合物。
一、二审法院对此不予认同,两审法院的核心观点基本是一致的:在具体化合物所处通式化合物的技术效果已被明确记载的情况下,至少可合理推定该技术效果适用于保护范围内的全部技术方案,相应地,应允许专利权人通过补交实验数据的方式证明特定的具体化合物同样具有这一技术效果。如果不允许补交实验数据以证明该技术效果,将意味着对于通式化合物而言,说明书中必须针对保护范围内的每一个具体化合物均记载相应的技术效果,要求专利权人对通式化合物覆盖的所有结构全部提供数据既不合理也不可行。
对于补充实验数据是否可被接受,需要考虑要求保护的技术方案与说明书记载的技术效果对应的技术方案之间的关系、本领域技术人员是否知晓验证技术效果的方法等因素,进而判断原申请文件是否公开了补充实验数据拟直接证明的待证事实。既要避免对技术效果的验证要求过于严苛而使真正具备创造性的发明无法获得专利保护,也要避免专利申请人在专利申请日没有作出相应技术贡献的情况下通过事后补充实验数据不当获得先申请利益。
而对于涉案专利而言,本专利说明书并非仅宽泛地记载通式化合物的技术效果,而是记载了能让本领域技术人员合理确信具体化合物的特定技术效果优于现有技术的相关内容。在此情况下,不能仅因为说明书没有分别记载21个具体化合物的技术效果的结果数据,就认为包括司美格鲁肽在内的21个具体化合物是申请日之后作出的选择发明,从而剥夺专利权人在无效宣告程序中以补充实验数据形式的证据证明本专利具备创造性的机会。我们将其总结为“合理确信标准”,其更多强调本领域技术人员在原申请公开内容的基础上能否合理确信补充实验数据是可以或应该可以得到的。
而对于创造性的判断,专利行政部门和专利司法部门在底层逻辑上是一致,即,都认可是否具备创造性取决于基于现有技术能否显而易见地获得专利保护的技术方案,但在实际操作中,两部门的路径并不相同。
专利行政部门认为,由于补充实验数据不被接受,没有数据表明专利保护的技术方案和现有技术相比取得了更优的技术效果或预料不到的技术效果,更进一步的,专利保护的技术方案与最接近的现有技术的区别技术特征如果被现有技术公开,那么该些区别技术特征即可以与最接近的现有技术公开的技术方案进行结合,即可获得专利保护的技术方案,进而不具备创造性。
专利司法部门显然对此不予认同,其认为,创造性的判断应该按照《审查指南》关于创造性判断的三步法进行,对于本领域技术人员而言,应基于技术效果判断待解决的技术问题,进而判断是否存在相应的技术启示,本领域技术人员有动机将在现有技术中公开的区别技术特征与最接近的现有技术公开的技术方案进行结合,进而得到专利保护的技术方案。另外,技术特征与技术效果是两个完全不同的概念,不可将技术特征与技术效果混同。
一审法院明确表示:“被诉决定认定其相对于最接近的现有技术利拉鲁肽实际解决的技术问题是提供具有不同侧链的突变的GLP-1(7-37)酰基化衍生物。因实际解决的技术问题应对应于本专利的技术效果,且不应包括区别特征,而上述技术问题中的“具有不同侧链”属于司美格鲁肽相对于利拉鲁肽的区别特征,且前文中已认定本专利的司美格鲁肽相对于利拉鲁肽具有更长的作用持续时间,故本专利权利要求1实际解决的技术问题应为提供一种具有更长作用持续时间的GLP-1(7-37)酰基化衍生物。二审法院对此再次进行了确认和强调。
技术问题的确定对于结合启示的判断是至关重要的。按照《审查指南》的规定,明确权利要求实际解决的技术问题是对结合启示进行判断的起点,即从最接近的现有技术出发,判断本领域技术人员是否会有明确的动机对最接近现有技术进行改进,并从其他现有技术中获得解决该技术问题的启示。而技术手段并不是判断是否具有结合启示的起点,如果以技术手段作为判断结合启示的起点,很容易踏入创造性三步法判断中最应避免的“事后诸葛亮”的雷区。
两审法院甚至在判决书中明确写明,“退一步而言,即使不考虑诺和诺德公司补交的实验数据,从而认为本专利的司美格鲁肽与利拉鲁肽仅具有基本相当的技术效果,司美格鲁肽的获得同样非显而易见。”即专利司法部门不认为,具备创造性不以是否优于最接近的现有技术数据为要件,是否有结合启示才是创造性判断的核心。
二、药品专利领域补充实验数据制度回溯及其与创造性判断的区别与关联
与其他行业的发明专利申请不同,医药化学领域发明的效果往往难以从药品分子的结构进行预测,故药品发明专利申请高度依赖实验数据。正是基于这一行业特点,《审查指南》专门在第二部分第十章专门针对药品专利的公开充分等标准进行了规定。
但在2021年前,中国专利行政部门对于补充实验数据是否接受,一直采用从严标准,鲜有接受。2021年中美两国签订的《中华人民共和国政府和美利坚合众国政府经济贸易协议》(简称“经贸协议”)第一章第三节(药品相关的知识产权)第1.10条“补充数据”予以了约定,核心为“中国应允许药品专利申请人在专利审查程序、专利复审程序和司法程序中,依靠补充数据来满足专利性的相关要求,包括对公开充分和创造性的要求”。
经贸协议签订后,中国国家知识产权局(CNIPA)于2021年1月15日在修订的《审查指南》中再次对补充实验数据审查标准的相关内容进行了修改,阐释应如何综合考虑申请文件公开的内容和现有技术状况,站位所属技术领域的技术人员判断其所证明的技术效果是否能够从专利申请公开的内容中得到。[6]《审查指南》第二部分第十章3.5关于补交的实验数据3.5.1“审查原则”部分规定,“对于申请日之后申请人为满足专利法第二十二条第三款、第二十六条第三款等要求补交的实验数据,审查员应当予以审查。补交实验数据所证明的技术效果应当是所属技术领域的技术人员能够从专利申请公开的内容中得到的。”依据该规定,对于补交的实验数据,审查员不能仅因其未被记载在说明书中而当然不予考虑,而应基于案件的具体情况对于是否接受补交的实验数据予以判断。[7]
自此,中国药品专利领域开始对补充实验数据这一行为进行了广泛关注和讨论。也有市场主体在专利行政或司法程序中通过补充实验数据的方式,以克服创造性或公开不充分的相关缺陷。
虽然在贸易协定和《审查指南》中关于补充实验数据均与创造性或公开充分密切关联,甚至在表述位置上也高度集合。但从本意而言,无论是贸易协定还是《审查指南》其表述的本意也均是补充实验数据不是绝对不可接受的,如果补充实验数据被接受,其可以用于佐证是否具有创造性或说明书是否公开充分。
这本不生疑义,但结合中国专利审查实践的特殊情况,补充实验数据被同时关联了创造性和说明书是否公开充分。2014年左右,国家知识产权局在全局专利审查系统中,推进以“三性”[8]评判为主线的专利审查工作,该项工作的主要出发点是致力于提高专利审查员的检索水平,进而提高专利审查质量。[9]如果全体专利审查员能够完全领会该项工作的要义和目标,这对于中国专利事业而言是有重要意义和推动作用的。但部分专利审查员,在工作中将以“三性”评判为主线工作异化成“三性”评判是专利审查工作中最为重要甚至唯一的工作内容,进而演变成“三性”,即新颖性、创造性、实用性法条的重要性高于是否公开充分、权利要求是否得到说明书支持等法条,为了达到可能评述专利申请创造性的目的,在审查意见通知书中大量使用“容易想到”、“公知常识”、“常规技术手段”、“有限次实验”等套话,淡化了《审查指南》关于创造性判断三步法的审查标准和要求,将技术效果、技术手段、技术启示混同使用。更有部分专利审查员认为,技术效果不优于最接近的现有技术,则不具备创造性。在药品专利领域,如果没有相应数据,便径行引用公开不充分条款予以审查或创造性条款进行审查,但为了更强调“三性”评判为主线工作,其更倾向于引用创造性条款进行审查;后续如果申请人争辩其具有创造性,但因没有数据支持其技术效果,则直接判定相应区别技术特征可以与最接近的现有技术进行结合,得到申请人请求保护的技术方案。
至此,补充实验数据是用于论证是否公开充分还是用于论证是否具有创造性成了一种选择,而非一种事实。
该审查思路在司美格鲁肽专利行政纠纷案件中得到了充分体现,以至于最高人民法院在判决书中,专门论述该种现象,“在创造性判断中,补充实验数据的待证事实应当是专利技术方案相对于现有技术的技术效果更优,而不是本领域技术人员能否实现该技术效果,故不能以实质上的公开充分标准审查创造性判断中的补充实验数据是否应予接受。”
从逻辑上而言,就公开充分与创造性而言,公开充分的技术方案不一定具备创造性,具备创造性的技术方案一定是被说明书充分公开的技术方案。更优的数据能够更强佐证技术方案的创造性,但并非没有更优的数据就直接否定技术方案的创造性。
三、对行业的影响与启示
对于医药创新主体而言,需要始终明确《专利法》的立法宗旨:“为了保护专利权人的合法权益,鼓励发明创造,推动发明创造的应用,提高创新能力,促进科学技术进步和经济社会发展”,即《专利法》通过赋予创新主体一定时间的垄断权利,换取专利权人公开其创新技术方案,鼓励发明创造,进而提高全社会的创新能力,最终促进科技进步和经济社会发展,正是基于这一立法宗旨,才有了专利领域耳熟能详的一句话:“专利是以公开换保护。”对于大多数医药创新主体而言,往往更关注自身的竞争优势和技术秘密,反映在专利申请上,大抵表现为期待用最少的公开获得专利权。专利公开与技术秘密保护的平衡是医药创新主体需要面临的永恒话题,这两者之间并非对立,但如何平衡确实需要高超的技巧和熟稔相应领域的现有技术,稍有不慎,过度保护技术秘密就会踏入公开不充分的法律禁区,最终无法获得专利权为自身管线构建起护城河。具而言之,在专利法严格遵循公开换保护的宗旨之前提下,基于布局和竞争优势需要的专利策略需要审慎而专业地进行。
司美格鲁肽专利行政纠纷案,向医药创新主体充分展示了专利行政部门和专利司法部门在创造性判断的结合启示上的不同认定标准。在目前的专利二元体系下,大多数创新主体更多直接面对的是专利行政部门,虽然中国并不是判例法国家,但该判例仍可以作为专利行政部门进行专利审查的参考。从某种意义而言,专利行政部门对于数据的强调在一定程度上也能够促使医药创新主体更多关注现有技术,在研发中更关注其在研技术方案与现有技术的差异,这在一定程度上也可以避免重复研发,提高研发效率;虽然更优的数据并非是药品领域创造性判断的标准,但是有更优的数据确实能够更强佐证自身技术方案的创造性。从企业获得专利保护的效率而言,通过将对现有技术的检索,必要时比对的工作机制融入日常研发中,可以有效助力企业获得合理的专利保护。
此外,从上文的讨论,我们不难发现,针对是否接受补充实验数据这一事项,本身就应是在个案下讨论的事项,并无绝对标准。对于医药创新主体而言,将对自身有重要意义的专利能否授权或专利权的稳定性寄托于补充实验数据[10],并不是明智之举,反而应是尽量避免的事项。
注释:
[1] (2023)最高法知行终1282号。
[2] 证据2-1:CN1232470A(1999-10-20公开),实施例37公开了利拉鲁肽(Liraglutide)具体结构及其24h仍维持45%血药浓度的数据;公开了亲脂性取代基可选HOOC(CH2)xCO-(x=4-40)、间隔基团可为Glu、Lys、Asp等。
证据 2-2:Lotte Bjerre Knudsen, J. Med. Chem. 2004, 47, 4128-4134,综述利拉鲁肽通过自缔合+白蛋白结合实现长效。
证据 2-3:Lotte Bjerre Knudsen等, J. Med. Chem. 2000, 43, 1664-1669
给出脂肪酸链长与活性反向关系:C18二酸衍生物活性显著下降(194 pM vs C16 61 pM),提示“链越长、活性损失越大”。
证据 3-1:CN1376166A(2002-10-23公开),公开将GLP-1第8位Ala替换为α-氨基异丁酸(Aib)可延长半衰期;给出若干Aib8类似物半衰期数据。
证据 4-1:CN1350548A(2002-05-22公开),公开用AEEA([2-(2-氨基乙氧基)乙氧基]乙酸)作为连接基团,将促胰岛肽与反应性基团偶联,可延长半衰期;AEEA连接位点在肽链C-末端(37位)。
[3] 事实上,最高院也接受了诺和诺德提交的迷你猪实验数据。
[4] 本专利说明书[0010]段已明确本专利的发明目的是开发能够每天施用少于一次,例如每两天或每三天一次优选为每周一次,同时保持可接受的临床特性的新的GLP-1化合物。说明书全文均围绕提供在体内更长作用持续时间的GLP-1化合物展开。[0241]段记载了修饰GLP-1(7-37)肽或其类似物位置7和8处的至少一个氨基酸残基,并且在所述GLP-1类似物位置26处的赖氨酸残基上B-U'-部分酰化所述GLP-1类似物的技术方案,指出该技术方案能够增加GLP-1类似物在患者中的作用时间达到多于约40个小时。[0396]-[0525]段记载了22个化合物的制备方法,其中21个化合物符合[0241]段记载的通式化合物的结构特征,该21个化合物包括司美格鲁肽。根据上述内容,已可认定原申请文件中记载了包括司美格鲁肽在内的21个化合物相对于现有技术中的GLP-1化合物具有延长作用持续时间的技术效果。本领域技术人员可以采用常规方法验证该技术效果。此外,本专利说明书[0533]-[0550]段也完整记载了从使用db/db小鼠的药效研究到通过迷你猪进行每周施用一次的药代动力学筛选的过程。[0551]-[0595]段还记载了两种用于定量检测血液样本中GLP-1类似物浓度的特异性免疫测定法,进一步给出了本领域技术人员合理确信包括司美格鲁肽在内的21个化合物相对于现有技术中的GLP-1化合物能够延长作用时间的依据。
[5] 国家知识产权局在一审庭审中表示,如果补充实验数据可以被接受,则认可本专利具备创造性。
[6] 许磊、尹昕、杨悦,《中国药品专利补充实验数据判断标准最新进展探究》。
[7] 芮松艳,《补交实验数据与创造性判断》。
[8] “三性”是指新颖性、创造性和实用性。
[9] https://www.cnipa.gov.cn/art/2014/5/6/art_2651_167278.html,推进以“三性”评判为主线的专利审查工作。
[10] (2020)最高法知行终297号,未予接受。







