一、问题的提出:当“可以”变得“不可以”
想象一个典型场景:一份合同约定,“因本合同引起的任何争议,双方应协商解决;协商不成的,任何一方均可向甲方住所地有管辖权的人民法院提起诉讼。”后因乙方拖欠货款,甲方在其住所地法院立案。乙方立即提出管辖权异议,主张“合同写的是‘可’向甲方住所地法院起诉,也可以向乙方住所地或合同履行地法院起诉,这是一个选择性条款,甲方不能直接排除其他法院的管辖权!”
乙方的管辖权异议成立吗?甲方精心设计的“主场作战”条款是否会落空?答案并非一目了然。司法实践中,对于这个“可”字究竟应解释为赋予当事人选择权的“选择性约定”,还是理解为双方已唯一确定的“排他性约定”,各级各地法院仍存在分歧。本文将深入剖析“可”字背后的法律认定逻辑。
二、协议管辖的基本规则:意思自治与确定性
要理解分歧的根源,需要回溯至《民事诉讼法》关于协议管辖的本源。《民事诉讼法》第35条规定,合同或者其他财产权益纠纷的当事人可以书面协议选择被告住所地、合同履行地、合同签订地、原告住所地、标的物所在地等与争议有实际联系的地点的人民法院管辖,但不得违反本法对级别管辖和专属管辖的规定。《最高人民法院关于部分民事案件管辖适用法律有关问题的批复》(法释〔2025〕15号)进一步明确,当事人书面协议选择被告住所地、合同履行地、合同签订地、原告住所地、标的物所在地之外的地点的人民法院管辖,但未能提供证据证明该地点与争议有实际联系的,人民法院应当依法认定该管辖协议无效。
协议管辖制度的核心价值在于尊重当事人的意思自治,允许他们在法律规定的范围内(即被告住所地、合同履行地、合同签订地、原告住所地、标的物所在地等与争议有实际联系的地点)自行约定解决纠纷的法院。
但前述“意思自治”并非毫无边界,除不得违反级别管辖、专属管辖且选择的管辖法院与争议有实际联系外,协议约定的管辖法院应当是确定的,该“确定性”既指当事人在管辖条款中已经写明的管辖法院,也指当事人在管辖条款中虽没有写明具体法院名称,但在起诉时结合起诉主体、诉讼标的额能够指向与争议有实际联系,且级别和地域均明确的法院,从而起到定分止争、减少管辖权冲突的作用。“可”字的争议,正是“意思自治”的灵活表达与“确定性”的刚性要求之间碰撞的集中体现。
三、司法实践中的认定:从“选择”到“排他”的三种观点
通过对大量裁判文书的梳理,我们可以将法院对“可”字的认定观点总结如下:
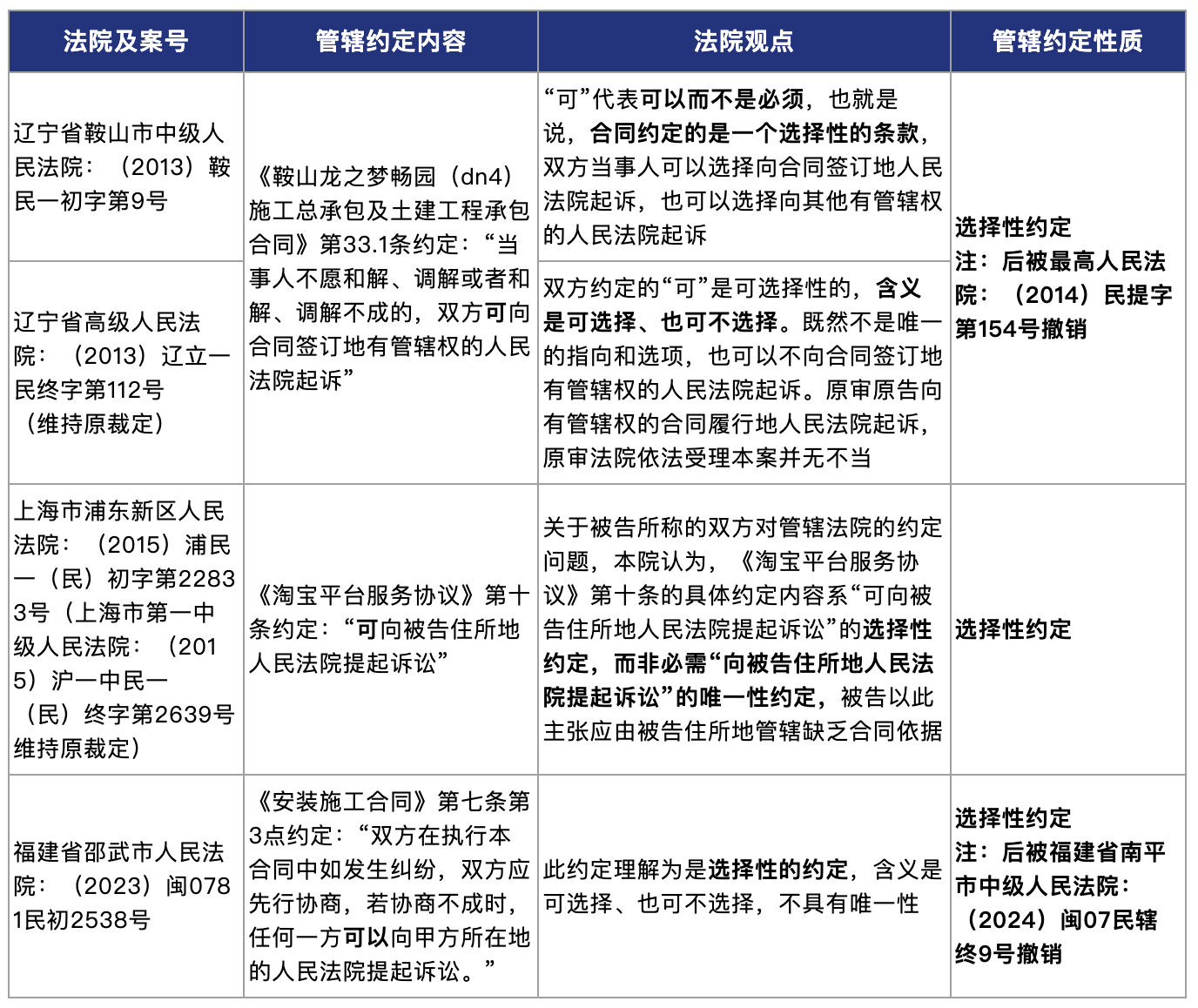
(一)观点一:“可”即“可选择”,属于选择性约定(常见观点)
持此观点的法院认为,“可”字的文义就是“可以”,是一种授权性、选择性的表述。它赋予了当事人一种权利,但并未排除其向其他有法定管辖权的法院起诉的权利。因此,该约定并未改变法定管辖的适用,原告仍可在多个有管辖权的法院中择一起诉。

此观点强调对词语字面含义的严格解释。但是,过度强调文义解释可能导致协议管辖制度的目的落空。如果当事人总是可以无视约定而选择其他法院,那么协议管辖在减少管辖争议、提高诉讼效率方面的功能将大打折扣。
但是,需要指出的是,相对于以上案例的其他法院而言,上海市浦东新区人民法院将《淘宝平台服务协议》管辖条款中的“可”字认定为“选择性约定”并得到其上级法院的支持,而非撤销。细究其原因,不难看出,《鞍山龙之梦畅园(dn4)施工总承包及土建工程承包合同》《安装施工合同》均为商事合同,《淘宝平台服务协议》系格式合同,根据《民法典》第498条(原《合同法》第41条)规定,对格式条款的理解发生争议的,应当按照通常理解予以解释。对格式条款有两种以上解释的,应当作出不利于提供格式条款一方的解释。
因此,“可”字也应结合合同的性质予以认定,而非一刀切。
(二)观点二:“可”虽为选择性表述,但因缺乏唯一性,应回归适用法定管辖(少数观点)
持此观点的法院认为,即使当事人使用了“可”,但由于该表述未排除其他管辖可能性,导致管辖法院不具有排他性和唯一性,不符合《最高人民法院关于适用<中华人民共和国民事诉讼法>的解释(2022修正)》第三十条“能够确定管辖法院”的要求,故协议约定无效,应回归法定管辖。

在包头铁路运输法院的上述案例中,法院直接认定约定不具有排他性,应适用法定管辖。虽然该裁定后来被上级法院撤销,但反映了部分法院的处理思路。
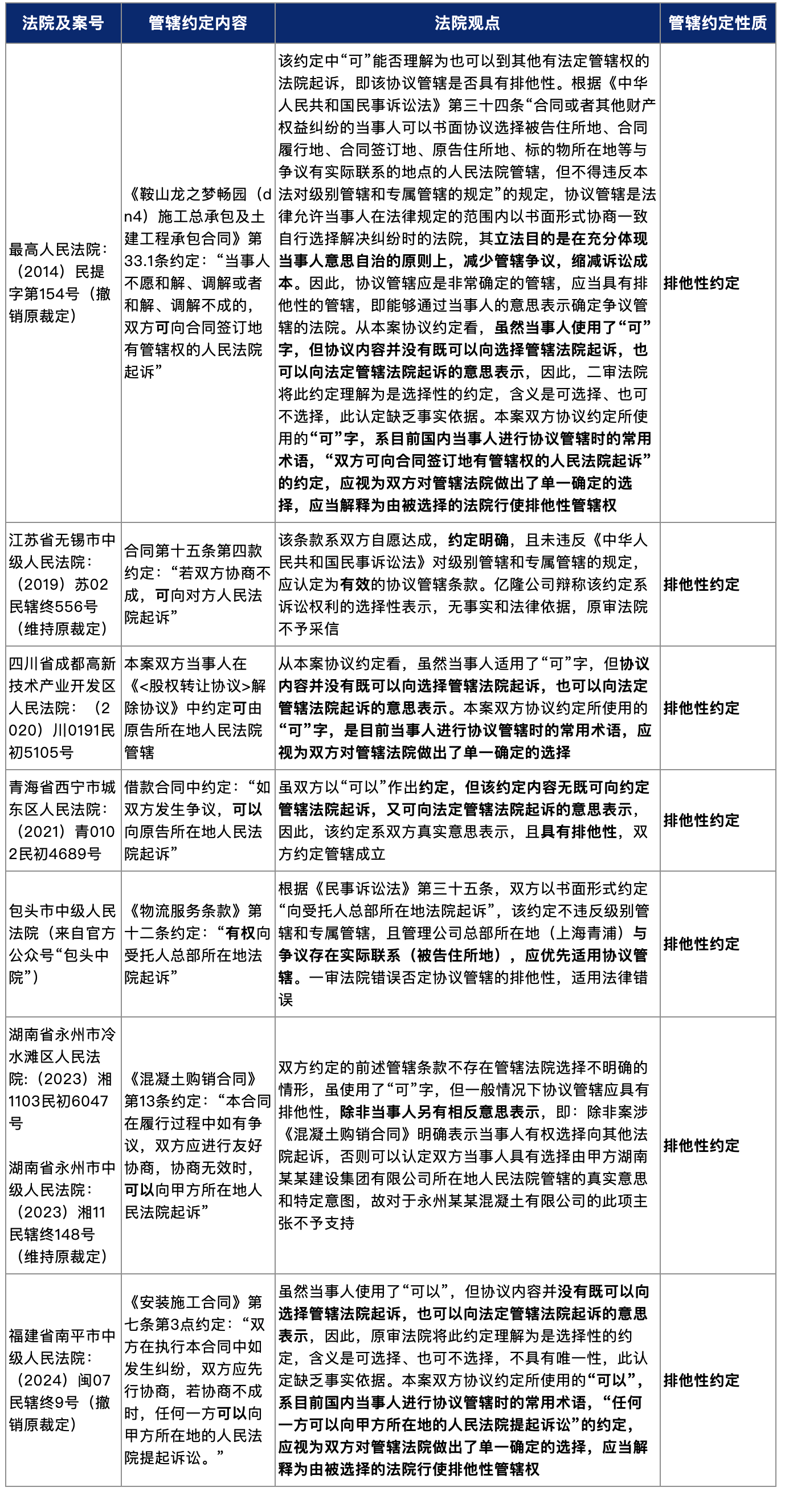
(三)观点三:“可”即“应”,属于排他性约定(主流观点)
这是目前司法实践中占主导地位的观点。持此观点的法院认为,虽然条款使用了“可”字,但结合协议管辖制度的本质和条款的整体目的,应探究当事人的真实合意是“确定”一个管辖法院。因此,“可”在这里应被解释为“应当”,该条款是排他性的、唯一的约定,排除了其他法院的管辖权。

排他性约定说已成为当前司法实践中的主流观点,近年来多数高级法院和中级法院均采纳这一立场。
(四)引申:协议管辖是否可以“附条件”
实践中,协议管辖条款通常约定“发生争议的,首先应协商解决”,协商不成的,才能向有管辖权的法院提起诉讼。前述“协商解决”是否为提起诉讼的前提条件?
上海市高级人民法院(2021)沪民辖终3号明确表示,协议管辖不得附条件。这一规则的法理在于,诉讼程序需要确定性和稳定性,附条件的管辖条款会使法院管辖权处于不确定状态,影响诉讼程序的正常进行。

四、分歧背后的法理逻辑与考量因素
为什么一个简单的字会产生如此大的分歧?司法实践中,法官在裁决时,究竟在权衡什么?
(一)文义解释与目的解释:持选择性观点的法院更侧重于条款的字面意思(文义解释),“可”就是“可以”,而非“必须”。持排他性观点的法院则更侧重于探究当事人约定管辖条款的根本目的(目的解释),即为了解决未来管辖的不确定性,因此应推定他们意图使该约定具有确定性和排他性。
(二)格式条款的解释规则:在消费者合同或网络平台协议(如前述淘宝案)中,管辖条款往往是经营者单方提供的格式条款。根据《民法典》规定,对格式条款有两种以上解释的,应当作出不利于提供格式条款一方的解释。因此,当平台约定“可向被告住所地(即消费者所在地)起诉”时,法院可能倾向于将其解释为对消费者有利的选择性条款,允许消费者在自己住所地起诉,也可能选择其他法院。但在商事合同(双方谈判地位相对平等)中,这一规则的适用则大为减弱。
(三)诉权与防止滥诉的平衡:将“可”解释为排他性,有利于在诉讼初期就固定管辖法院,避免被告利用管辖权异议程序拖延诉讼。而解释为选择性,则给了原告(通常是债权人)一定的策略选择空间,可以根据方便、地方司法环境等因素选择法院。法官需要在这两种价值间取得平衡。
(四)对当事人真实意思的推定:在缺乏直接证据证明双方曾特别讨论“可”字含义的情况下,法官只能进行推定。主流观点推定,理性的商事主体在专门书写管辖条款时,意图是“确定”一个法院,而非留下一个开放式的选择。
五、实务建议
面对不确定的司法环境,我们如何在合同起草和诉讼应对中掌握主动权?
(一)合同起草阶段:力求清晰,避免歧义
使用明确无误的排他性表述,放弃“可”、“可以”、“有权”等模糊词汇,直接采用“应”、“应当”等明确表述。
(二)诉讼应对阶段:精准策略,有的放矢
作为原告(进攻方),如果合同约定对自身有利(如约定在原告住所地),应直接向约定法院起诉。如果合同约定对自身不利(如在对方住所地),尝试向其他有法定连接点的法院(如合同履行地、自身住所地)立案,并准备主张该条款为“选择性约定”。
作为被告(防守方),收到认为管辖不当的诉状时,管辖权异议是重要的程序性权利。重点论证“可”字条款的排他性,主张双方已通过该条款唯一确定了管辖法院,现原告起诉的法院并非双方合意约定法院,因此无权受理。
六、结语
“可”字虽小,却承载着当事人对争议解决机制的期待。在民商事活动日益复杂的今天,管辖条款不应再被视为“走过场”的附属内容。合同中的每一个字,都可能被放置在司法审查的放大镜下,被赋予超出字面的法律重量。最安全的做法,就是使用清晰、无歧义的语言,将双方的合意固化为无可争议的文本,让“可”与“不可”的争论,止于合同签订之时。毕竟,在诉讼这场没有硝烟的战争中,先赢管辖,就赢了一半。






