2025年12月27日,中国人大网正式公布《中华人民共和国商标法(修订草案)》(以下简称“修订草案”),面向社会公开征求意见。本次征求意见期限为45天,截止至2026年2月9日。意见征集完毕后,全国人大常委会将继续推进审议工作。结合立法进程预判,新《商标法》最早有望于2026年上半年通过,亦存在于2026年年内正式颁布、实施的可能性。
本次修订草案在2023年《征求意见稿》基础上做出了重要调整,删除了多项争议较大的制度设计,例如“申请阶段增加使用承诺”、“禁止重复申请”、“恶意商标的强制转移”、“单纯恶意申请行为可主张民事赔偿”等内容,转而聚焦三大核心目标,即强化商标专用权保护、优化商标管理体系、遏制恶意商标注册。很遗憾,此次修订亦未提及商标共存协议相关内容。修订后,法律条文由现行法8章73条调整为9章84条,集中体现了我国商标法律制度从“重注册”向“强化使用义务”的转型趋势。
以下针对对实务影响重大的8项核心修改内容展开解读(下附现行法与修订草案相应条款对照表):
一、拓展可注册商标客体:新增动态商标,适配数字经济场景
随着科技与互联网的快速发展,连续画面等动态标识在商业活动中广泛应用,成为商标使用的新形态。此项修订正是对这一市场趋势和实践需求的制度回应。

二、压缩异议程序:异议期由3个月缩短至2个月,兼顾效率与公平
核心调整:将异议期由现行的3个月缩短至2个月,以压缩商标申请周期、提升注册效率。
对异议申请人来讲,决策及举证时间窗口收紧,异议申请人需要在更短时间内完成是否提交异议申请的判断,以及完成证据固定、材料整理与提交,对证据收集的及时性、完整性和专业性提出了更高要求,异议申请人需提前做好商标监控以及异议准备工作。

三、强化驰名商标保护:新增未注册驰名商标跨类保护
修订草案进一步扩大了未注册驰名商标的保护范围,将其保护范围不再局限于“相同或类似商品”,而是延伸至“不相同或不类似商品”,从而显著强化了对未注册驰名商标持有人权益的保护力度。此次修改能够更好地适应网络新经济环境下,像“DeepSeek”等(未注册)商标知名度可能出现爆发式增长的现实情况,具有十分积极的意义和实践价值。

四、规范行政确权程序:明确中止审查规则,排除情势变更原则适用
此修订明确了中止审查的适用范围(覆盖异议、驳回复审等多种案件类型)和适用标准,将“可以中止”调整为“一般应当中止”,统一了裁判尺度,减少了实践中因规则模糊导致的资源浪费,将现行成熟的实践操作上升为法律规定。
但此修订也同时规定法院审理相关行政案件时须“以被诉决定、裁定作出时的事实状态为准”,这实际上排除了商标行政诉讼中情势变更原则的适用空间。以驳回复审案件为例,依据此款,即便引证商标权利状态在诉讼阶段发生实质性变化(如被撤销、宣告无效、转让、注销等),法院仍需依据原评审阶段该引证商标仍合法有效的事实为基础进行裁判,并可能判决驳回原告的诉讼请求。
此种处理方式可能引发以下问题:其一,导致司法裁判所依据的法律事实与诉讼时的实际权利状态相脱节;其二,在一定程度上限制了商标申请人在诉讼程序中通过提交新证据寻求权利救济的机会;其三,可能削弱相关条款的实践效果。在以往缺乏明确中止审查机制的情况下,商标申请人往往采取不间断提交“备份申请”的策略,以轮候等待引证商标归于无效。本次修订引入中止审查机制,本意在减少此类非必要、防御性的“备份申请”,降低申请人的成本和行政负担。如果法院在行政诉讼中排除情势变更原则的适用空间,可能迫使申请人为了确保最终结果,继续采取“储备待审商标”的申请策略。如此一来,通过中止审查来减少盲目申请、节约审查资源的制度初衷,在实际效果上存在被虚置的风险。
该条款因与行政诉讼追求的实质正义原则存在一定冲突,预计将成为争议较大的内容,后续存在较大的修改可能性。

五、规制恶意商标注册:统一法律依据 + 明确处罚规则,强化源头治理
-
统一法律依据:整合现行法第四条(恶意申请驳回)、第四十四条(不正当手段注册无效)相关内容,明确现行法第四条所述情形的构成要件,避免实践中法律适用混乱;
-
明确处罚情形:列举三项典型恶意注册行为,增强行政处罚中法律适用的可操作性,避免行政机关在针对有关恶意注册行为进行行政处罚时对何为“恶意”的认定产生争议;
- 细化处罚措施:设定“警告+十万元以下罚款”的具体处罚尺度,进一步明确了法律后果,形成有效震慑,弥补现行法实施过程中处罚力度不足的短板;
待明确的问题:“造成不良影响”、“明知”、“故意”等主观、结果要件的认定标准,需通过配套规定细化及实务操作积累进一步明确,避免处罚尺度不一,确保执法公正。

六、新增误导公众使用行为责任:规制“心机商标”,强化使用合规要求
修订草案主要是针对实践中出现的“心机商标”(即,通过近似标识、不当使用方式等误导消费者的行为)问题,新增商标使用行为的禁止性规定,进一步规范市场主体的商标使用行为,维护市场竞争秩序。
此外,修订草案还强化了相关法律责任:对违规使用行为增设“五万元以下罚款”的处罚,情节严重的可撤销注册商标,处罚力度较现行法显著提升,形成“限期改正-罚款-撤销”的梯度惩戒机制。

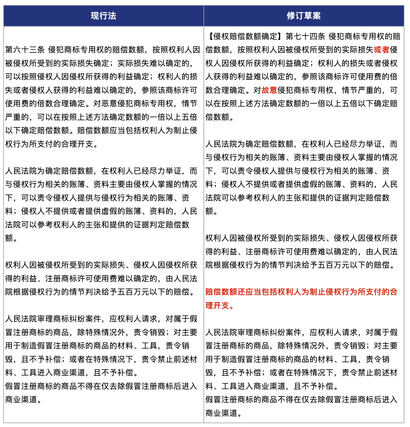
七、优化侵权赔偿规则:调整赔偿顺位+合理开支独立计算,降低维权成本
关于调整赔偿顺位,修订草案将“实际损失优先”改为“实际损失或者侵权人获利”并列第一顺位,赋予权利人根据举证难度、赔偿金额合理性选择更有利计算方式的权利。此外,明确“合理开支”不属于法定赔偿范围,应在法定赔偿数额之外单独核算。该两处修订与《著作权法》《专利法》保持立法一致,有利于提升合理开支的判赔力度,降低权利人维权成本,也增强了知识产权法律体系内部的一致性。

八、明确三年不使用免赔抗辩时间节点:界定为“起诉前”,减少了实践争议,但可能引发权利滥用风险
对于三年不使用免赔抗辩的时间节点,现行《商标法》仅规定了“此前”。至于“此前”指的是“侵权行为发生之前”、“原告起诉之前”、还是“被控侵权人援引免赔条款抗辩之前”,在实践中存在一定争议。
修订草案将其明确为“起诉前”,有助于统一裁判尺度、减少法律适用分歧。但与此同时,若权利人为获得赔偿完全可以在起诉前刻意制造使用证据,这是否会引发权利滥用风险,仍可能成为实践中的争议点。








