本文旨在系统介绍国际标准ISO 37001:2025《反贿赂管理体系 要求及使用指南(第二版)》(以下简称“ISO 37001”或“标准”)。通过探讨其与国家市场监督管理总局于2025年1月发布的《医药企业防范商业贿赂风险合规指引》(以下简称“指引”)在顶层设计、务实考量及核心风险治理流程中的一致性与互补性,为医药企业采纳国际标准、优化合规实践,构建有效、高效、且可认证的反贿赂风险管理体系提供参考。
在正风肃纪反腐的宏观背景下,医药行业面临全链条、穿透式的监管压力。监管机关通过《指引》为行业注入合规的“源头活水”,提供场景化的风险事前防范框架,引导企业从被动应对转向主动预防。
而ISO 37001作为受到全球认可的反贿赂管理体系标准,则提供了标准化、系统性和可审核的操作路径。新版标准强化“反贿赂文化”的要求,加入利益冲突管理、加强举报人保护机制,引入气候变化因素,并与ISO 37000、37002、37301等标准对齐结构、协同内容。其“基于风险与可行性”的务实方法论,与《指引》中的“应当—可以—建议—倡导”的分层要求高度契合。
本文通过对照分析与实务映射,揭示了《指引》引导行业“应当做什么(What to do)”,而ISO 37001则为企业提供“如何做(How to do)”的落地框架;同时结合医药行业九大高风险业务场景,为企业展示如何在研发、市场推广与销售、第三方合作等环节,嵌入标准的尽职调查、财务与非财务控制和文化建设机制,形成从风险识别到处置的治理闭环。
本文认为,医药企业采纳ISO 37001将能更有效防范商业贿赂风险,并在面向资本市场、国际合作及ESG评价时展现更稳健、透明、可信、可持续的合规保障能力。
目录
一、宏观背景:正风肃纪下的医药行业
二、ISO 37001:2025反贿赂管理体系标准
三、37001与《医药企业防范商业贿赂风险合规指引》
四、务实考量:范围、层级与执行可行性分析
五、场景化风险管控:生命周期视角下的体系运行
六、风险治理闭环:从识别到处置
七、新标准助力医药企业持续深化合规
一、宏观背景:正风肃纪下的医药行业
(一)持续高压的监管态势
医药行业正面临前所未有的监管力度。自2023年全国医药领域腐败问题集中整治工作启动以来,医疗反腐呈现持续高压态势。据中央纪委国家监委的数据与通报,相关整治工作不断深化,是国家层面正风肃纪反腐的坚定决心在医药行业这一重点监管领域的体现。如此前我们在分析文章中所指出的,监管早已超越阶段性的“运动式执法”,而是朝着制度化、规范化、持续化的“常态化治理”方向迈进[1]。
(二)多部委协同与“穿透式”监管
2025年6月,国家卫健委等14个部委联合印发《2025年纠正医药购销和医疗服务中不正之风工作要点》,这已是部际联席工作机制连续第三年发布此类纲领性文件。多部委的协同行动标志着监管已形成合力,关注覆盖从药品研发、生产、流通到终端使用的全链条。
值得注意的是,监管方式也在不断升级。我们此前解读中特别提示“穿透式审计监督”这一强监管行业的新态势。监管部门正着力“打通从原材料采购、药品耗材生产、招标采购的监管通路”[2],沿着交易链条深入溯源,以揭示行为表面背后的实质交易关系。在这种趋势下,企业与其商业伙伴之间的资金往来与业务活动将面临更为严格的实质性审查。
(三)《指引》:从源头注入的合规“活水”
在此宏观背景下,国家市场监督管理总局于2025年1月正式发布了《医药企业防范商业贿赂风险合规指引》。我们认为,《指引》作为中国首部由政府监管部门发布的全国性医药行业防范商业贿赂的合规指导意见,其意义重大[3]。“问渠那得清如许?为有源头活水来”,《指引》的出台正是为行业注入了这样一股合规的“源头活水”。
监管机关通过《指引》为行业提供了事前的、场景化的风险防范框架,其核心价值在于“将专业性强、概括度高的法律法规予以场景化、具象化”,为企业提供了操作性强的合规参考。通过对学术拜访、咨询服务、捐赠赞助等九大高风险场景的细致拆解,并以“应当、可以、建议、倡导”和“禁止、避免、关注”等不同层级的正向负向措辞引导,促使企业从被动接受监管,转向主动地自我审视与风险防范。由此,理解并应用《指引》已然成为企业切实履行主体责任,应对当前监管压力的标准合规动作,也成为企业构建长效合规机制、实现可持续发展的一项内在要求。
而面对日趋严格且精细化的监管环境,并伴随企业深度参与国际分工,和不断发展的“走出去”的进程,借鉴、采纳国际标准中的经验与实践,亦成为企业行稳致远的高效路径选项。在众多国际性文件中[4],由国际标准化组织(International Standardization Organization, ISO)发布的ISO 37001:2025[5] Anti-Bribery Management System反贿赂管理体系国际标准正是应用广泛、认可度高的最佳实践框架。
(四)ISO 37001的背景、目的与核心组成
贿赂是一种普遍存在的全球性问题,它破坏善治、阻碍发展、扭曲竞争,对社会、道德、经济及政治层面造成严重危害。尽管各国政府通过国际公约及国内立法在反贿赂方面取得了进展,但仅靠法律和倡议不足以根除此问题,各类组织自身也肩负着主动参与反贿赂的责任。ISO 37001作为全球范围内广受认可的最佳实践框架,为企业如何系统性地落地这一理念提供具体的方法论,用于建立、实施、维护、审查和改进组织的反贿赂管理体系(Anti-Bribery Management System, ABMS),以有效预防、发现和应对贿赂风险。
该标准适用性广泛,不受组织类型、规模、所在行业(公共、私营或非盈利部门)的限制,涵盖防范的贿赂风险,包括组织自身可能实施的“对外贿赂”(outbound bribery)和针对组织的“对内贿赂”(inbound bribery)。管理体系根植于组织自上而下的承诺,力求塑造诚信、透明、合规的组织文化。标准的关键组成部分包括:制定明确的反贿赂制度;来自组织最高管理层的领导作用和承诺;任命专门的合规人员或职能;开展系统的贿赂风险评估;对特定交易、项目和业务伙伴开展尽职调查;推行“合理且相称”的财务与非财务管控;为雇员提供培训、培育全员意识;并建立完善的报告、监控、调查和审查机制。
(五)采纳ISO 37001的益处
采纳并实施该标准能为组织带来多方面的显著益处。首先,它能向治理层、投资者、员工、客户及其他利益相关方提供有力证明,表明组织已采取符合国际最佳实践的合理措施来预防和管理贿赂风险,从而维护和增强组织的声誉,提升透明度以及商业交易中的信任与信心。其次,通过系统性地识别与管控风险,组织将能有效降低卷入贿赂的可能性,避免或减轻由此产生的严重财务损失、法律制裁和商誉损害。而在面临监管调查时,一套有效运行的反贿赂管理体系可以为组织提供已尽职履责的证据,并可能有助于减轻处罚。此外,在贸易和招标等商业活动中,获得ISO 37001认证也日益成为一项重要的准入条件和竞争优势,有利于组织赢得商机和拓展市场。
二、ISO 37001:2025反贿赂管理体系标准
(一)协调结构的通用性和可整合性
该标准适用于全球范围内任何希望建立反贿赂管理体系的组织,无论是大型跨国公司、中小型企业,还是政府机构和非政府组织。该标准的重要特点是其行文采用了与其他ISO管理体系标准(如ISO 9001质量管理、ISO 37301合规管理、ISO/IEC 27001信息安全管理等等)相同的“协调结构”(Harmonized Structure),而内核则基于同样的PDCA(规划-执行-检查-处置)方法论。这种统一的框架使得该标准能够便捷地与组织已有的,基于ISO标准搭建的其他管理体系(特别是同样采用“基于风险的进路”(risk-based approach)的管理体系)进行整合。通过一体化管理,组织可以避免政策、流程和资源的重复建设,简化内部审核与管理评审,从而以更高效、更有效的方式实现对多个维度风险的综合治理。
(二)ISO 37001:2016第一版与2025第二版的对比
根据ISO 37001:2025标准前言部分的官方说明,其相较于2016第一版的主要变化包括:
-
增加了关于气候变化的条款,并强调了合规文化的重要性;
-
对利益冲突问题进行了阐述;
-
澄清了反贿赂职能的概念;
-
在适当和合理的情况下,措辞与其他标准进行了协调统一;
-
引入了新的ISO标准的协调结构。
1. 实质性变化与要求强化
(1)“反贿赂文化”作为一项新的强制性要求
2025版最显著的变化是将“反贿赂文化”提升为领导作用(Leadership)章节下一项独立的强制性要求,组织的治理机构和最高管理者应当系统性地塑造和维持组织各层级的诚信价值观与行为规范。
(2)将“气候变化”纳入组织环境分析
新标准要求组织在环境分析中必须评估“气候变化是否为与反贿赂管理体系的一项相关的议题”。此举是ISO对所有管理体系标准的统一修订,意在将气候变化作为影响管理体系的外部因素加以考虑[6]。而在医药行业反贿赂的语境中,标准要求组织关注由此催生的新型贿赂风险,例如,在争取环保补贴或绿色供应链转型中产生的贿赂风险。
(3)强化对“利益冲突”的管理
2025版将利益冲突管理从建议性实践升级为强制性义务,要求组织确保员工意识到报告潜在利益冲突的和实际利益冲突的必要性,并建立清晰的报告与处理机制。
(4)通过引注ISO 37002指南,提升对举报人保护的实践
2025版新增了对ISO 37002《内部检举管理体系》指南标准的引注,鼓励组织参照该指南建立系统的吹哨人保护机制[7]。
2. ISO 37001:2025修订和新增的定义
(1)修订:“治理机构”(Governing body)

新定义与组织治理标准ISO 37000:2021对齐,以“最终问责责任”替代“最终责任和权力”,更强调治理层不可推卸的终极责任。
(2)新增:“利益冲突”(Conflict of interest)
"situation in which an interested party has personal interest or organizational interest, directly or indirectly, that can compromise, or interfere with, the ability to act impartially in carrying out their duties in the best interest of the organization"(“某相关方直接或间接地拥有个人利益或组织利益,而该利益可能损害或干扰其以组织的最佳利益作为出发点,公正履行职责的能力的情形。”)
新增的定义内涵全面,除个人利益冲突外,还引入了“组织利益冲突”(如部门间利益)的新概念,为识别深层合规风险和利益冲突的外延提供了理论内核。
(3)新增:“反贿赂文化”(Anti-bribery culture)
2025版定义:"values, ethics, beliefs and conduct that exist throughout an organization and interact with the organization’s structures and control systems to produce behavioural norms that are conducive to the anti-bribery policy and the anti-bribery management system"(“存在于整个组织中的价值观、道德、信念和行为,它们与组织的架构和控制体系相互作用,从而产生有助于反贿赂制度和反贿赂管理体系的行为规范。”)
新增的定义为标准5.1.3条款提供理论基础,将文化界定为价值观、制度与行为规范相互作用的产物,为组织系统性地建设和评估反贿赂文化指示了方向。
3. 条款顺序变化与措辞微调
(1)管理评审结构的标准化调整
第9.3条“管理评审”的结构被重组为“总则、输入、结果”的逻辑,以对齐ISO标准新的协调结构。管理评审的责任和要求未发生实质变化。
(2)持续改进相关条款的顺序对调
第10.1条(持续改进)和10.2条(不符合与纠正措施)顺序互换,以对齐ISO标准协调结构,不影响实质要求。
(3)核心职能的术语简化
“反贿赂合规职能”被简化为“反贿赂职能”,仅为术语凝练,对应的职能职责不变。
三、ISO 37001与《医药企业防范商业贿赂风险合规指引》
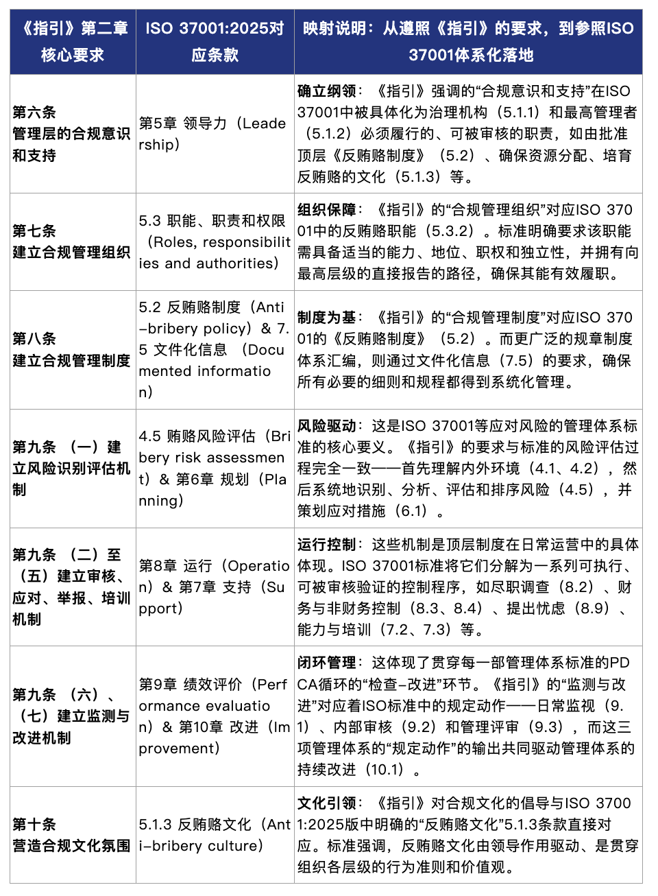
2025年初指引的发布,则标志着中国医药行业在合规治理领域进入了一个崭新的阶段。它不仅为企业提供了明确的行政指导,更倡导了一种以风险为核心的现代治理理念。《指引》第二章“医药企业防范商业贿赂风险合规管理体系建设”勾勒了企业“合规任务清单”(What-to-do)的框架。而该标准则以完备的结构和详实的附录A为企业提供“如何做”(How-to-do)的要求和指南。
(一)制度、细则与程序的层级关系
“policy”一词,依据其在文本中的位置,和单复数形式,对应着不同层级的中文意涵:
Policy——顶层纲领《反贿赂制度》:ISO 37001条款5.2 Anti-bribery policy是整个管理体系的基石。它由最高管理层发布,旨在阐明组织在反贿赂问题上的根本立场、核心承诺和总体目标。它首先回答“为什么要反贿赂以及需要做什么”的问题。
Policies——执行细则:在顶层《制度》的指导下,为具体业务场景和管理活动制定的操作规则。这主要对应ISO 37001的第8章“运行”和第7章“支持”。例如,针对礼品、招待、尽职调查、财务支付等高风险环节制定的具体管理办法。它们旨在回答“具体怎么做”的问题。
(二)ISO 37001与《指引》的体系框架映射
下表将《指引》第二章的核心要求与标准的相应条款进行映射。

四、务实考量:范围、层级与执行可行性分析
成熟的管理体系体现在其逻辑的严密性,更在于其对现实世界复杂性的深刻洞察、务实应对和可操作性。《指引》与ISO 37001均体现了这一特点,行政机关的监管理念和ISO技术委员会的务实考量的不谋而合,体现在行政指导书和标准的行文之中,尤其体现在区分组织 内部控制与组织对外部的生态系统影响,以及根据措施的可行性设定不同程度的要求。
(一)从管控到影响:内外有别的规范范围
两份文件的制定者都清晰意识到,组织对其内部员工的控制力远大于其对外部商业伙伴(如供应商、经销商、CSO[8]等)的控制力。因此,合规措施的力度也相应地从对内部的强制命令,过渡到向外部的合理影响。
1. 对内,直接了当的强制要求
(1)ISO 37001:对体系管理的人员(Personnel)的要求是直接和强制的,例如要求其遵守制度、接受培训、以及要求组织对违规行为实施纪律处分(7.2.2.1)。
(2)《指引》:与之类似地,对内部人员的管理要求明确且具体,如禁止向医药代表分配销售任务[9]。
2. 对外,基于风险的间接影响
(1)ISO 37001:对于商业伙伴(Business Associate)的管理,标准引入了“风险”和“可行性”这两个前提。仅当商业伙伴构成“高于低的贿赂风险(more than a low bribery risk)”时,标准才要求组织采取措施。并且,当要求相对方实施控制措施“不可行(not practicable)”时,标准允许组织将此作为一个风险因素纳入评估,而非教条地要求强制执行(8.5.2)。
(2)《指引》:第三章关于外包服务、折扣佣金等多个场景的论述,重点在于要求医药企业自身建立对第三方的“选聘机制”、“监督审核”和“合同约束”,核心是管理好自身的行为,同时考虑到对第三方可以施加影响的工具。
3. 务实二分
对贿赂风险,ISO 37001在其附录A.8.4中做出了一个绝妙的务实二分:
(1)“输出型贿赂”(Outbound Bribery):指组织人员为组织的利益对外行贿。对此,组织的控制力较强,可以通过严格的财务和审批流程(如条款8.3、8.4,并参考A.11、A.12)进行有效管控。
(2)“输入型贿赂”(Inbound Bribery):则指组织人员为个人私利收受贿赂。对此,标准务实地承认,组织对此的管控能力“可能受到显著限制”(may be significantly restricted),因为个人行为可能发生在组织所控制的范围之外(如利用个人银行账户),且控制措施受到个人信息和隐私保护法规的约束。
这一区分,是标准“合理且相称”原则的深度体现,表明标准的制定者清楚地认识到,组织无法对所有类型的贿赂风险施加同等强度的控制。标准引导组织承认这一现实,并以此出发,针对不同风险类型设计“内外有别”,非追求偏离实际的无差别管理。
4. 主要针对输出型贿赂的措施
(1)风险评估的考量:在进行风险评估时,组织可以(can/may)审查其现有和潜在的业务伙伴类型,并评估其原则上构成的贿赂风险。例如,代表组织与客户或公职人员互动的代理或中介,很可能构成中度或高度风险[10]。
(2)尽职调查的深度:组织对业务伙伴实施的尽职调查程序宜(should)在相似的贿赂风险等级中保持一致(例如,在高风险地区的高风险业务伙伴需要比在低风险地区的低风险业务伙伴更高程度的尽职调查)[11]。
(3)对非受控业务伙伴的控制要求:若风险评估或尽职调查认为非受控业务伙伴构成“高于低的”(more than low risk)贿赂风险,组织则宜(should)采取进一步措施,如监视第三方是否具备适当的控制措施[12]。
5. 主要针对输入性贿赂的措施
(1)网站公示:在组织网站上公布反贿赂方针和举报方式的细节,有助于(helps to)与业务伙伴设定预期,降低业务伙伴提供贿赂或组织人员索贿、受贿的可能性[13]。
(2)采购控制:在实施非财务控制时,组织可以(can/may)采用已通过资格预审(其中已评估其参与贿赂的可能性)的合格承包商、分包商、供应商和顾问[14]。
(二)从“应当”到“倡导”:从强制性到可行性的层级化要求
《指引》中“应当”、“可以”、“建议”、“倡导”四级要求,则与ISO 37001基于风险和可行性的差异化控制要求,形成了相互呼应的暗合关系,共同揭示了监管机关与标准制定者对企业,尤其是不同规模企业,落地合规措施的难易程度的深刻把握。

五、场景化风险管控:生命周期视角下的体系运行
《指引》的编制基于深入医药行业一线、内外资医药生产、流通、配送、推广企业及医药领域行业协会、行业自律组织的专项调研,依托对医药行业经营模式和合规现状的深入了解,在其第三章通过列举医药产业的九个具体的高风险业务场景,为企业提供了精准的风险“靶点”。这些常见场景嵌入在医药产品从研发、生产、推广到销售的整个生命周期之中。
本文这一部分通过九大场景进行重新梳理和归类。并将其中的核心要求与ISO 37001:2025标准正文的规划(第6章)、支持(第7章)和运行(第8章)的核心条款进行映射。笔者希望这种分析方法可以帮助企业超越要点式的场景化合规,进而构建一个能够覆盖全流程、动态响应各阶段风险的、一体化的反贿赂管理体系。
(一)研发阶段(R&D Phase)
研发是医药创新的源头,也是合规风险的前沿。此阶段的活动专业性强,涉及与研究机构和研究者的深度合作,容易在项目资助、设备支持等方面滋生不当利益输送。

(二)市场推广与销售阶段(Marketing & Sales Phase)
这是医药企业商业贿赂风险最集中、最易发的阶段。企业与医疗卫生人员、机构及零售终端的互动频繁,形式多样,是监管关注的绝对重点。

(三)贯穿各阶段的支持性与第三方合作活动
以下场景的风险贯穿于医药企业的多个生命周期阶段,其共同特点是涉及与第三方(专家、CSO、慈善机构等)的合作与资金往来,是利益输送的高风险渠道。

六、风险治理闭环:从识别到处置
在确立了以风险为核心的管理站位之后,合规体系建设的焦点便转向了如何系统性地执行风险管理流程。其中,风险识别是起点,决定了整个体系的针对性与有效性;而风险处置则是落点,体现了体系的响应能力与改进机制。《指引》的制定过程与ISO 37001的体系化要求,可以共同为企业构建这一治理闭环提供了清晰的路线图。
(一)风险识别:将监管工作方法转化为企业内部实践
《指引》新闻发布会中提及的方法论[15],揭示了监管机关会同各方识别行业风险的方法。对于企业而言,可以直接采纳此以风险为核心的进路,并将其分解为内部风险识别的三个关键步骤,应用于自身的管理工作:
1. 理解模式、把握需求
这对应了ISO 37001中条款4.1“理解组织及其环境”的要求。企业首先需要像监管审视行业一样,审视自身的:
-
经营模式:系统梳理自身的研发、生产、采购、尤其是市场推广与销售模式。是采用代理商模式、CSO外包模式还是自营团队?不同模式下的资金流、业务流和信息流是怎样的?
-
合规现状与需求:客观评估企业当前的合规水平。“合理推广需求”与“风险防范需求”之间的界限在哪里?例如,学术推广的预算、形式和审批流程是否清晰?是否存在为了追求业绩而模糊边界的压力?
2. 复盘案例、借鉴成果
监管机关通过梳理典型案例来提炼风险,企业也应如此。这一过程是利用外部情报来校准内部风险认知的关键:
-
梳理典型案例:不仅要关注监管部门公布的医药领域典型商业贿赂案例,也应关注同行因不合规行为受到的处罚。这些案例揭示了最为常见、高发的违法行为。
-
借鉴制度成果:《指引》第三章本身就是这一步骤的直接产物,其列出的九大高风险场景(如学术拜访、咨询服务、捐赠赞助等),为企业提供了一个具有权威性、需要优先关注的风险自查清单。
3. 厘清环节、探寻根源
这是风险识别的收尾步骤,旨在将已知的风险场景与企业具体的内部流程相结合,找到风险最可能爆发的薄弱环节。这对应了ISO 37001条款4.5“贿赂风险评估”的执行过程。
-
查找薄弱环节:针对上述九大场景,逐一审视内部的政策、流程和控制措施。例如,在咨询服务场景下,我们是否有明确的顾问遴选标准?费用标准是否公允?服务成果是否留痕并经验证?审批流程是否独立?
-
探寻问题根源:思考为何这些环节会成为薄弱环节。是制度缺失?是有章不循?是审批权限过于集中?还是绩效考核压力导致了行为扭曲?
完成这三步,企业可以产出一份高质量的、根植于自身业务现实的贿赂风险清单(Bribery Risk Register),为后续的风险处置奠定坚实基础。
(二)风险处置:从被动应对事件到主动管理体系
识别风险后,必须有相应的处置机制。两份文件可以共同构建一个双维度的风险处置模型:对内优化体系,对外主动尽责。
1. 维度一:内部处置与体系优化
当风险事件(或潜在风险)被识别到以后,内部处置是第一要务。《指引》第四章第一节与ISO 37001的相关条款共同定义了一个“从事后纠正到事前预防”的完整闭环。
(1)调查与评估(即时反应):
①《指引》第四十四条:要求企业可自行或聘请第三方开展调查,评估风险等级、影响范围和程度。
② ISO 37001条款8.10:要求实施程序,对已报告、已发现或合理怀疑的贿赂进行评估,并在适当时进行调查。
(2)纠正与改进(长效机制):
①《指引》第四十五条:要求根据评估结果采取有效措施(追责、消除影响、完善流程、修订制度、加强培训),并通过“持续改进、监控、评估和审查”完善长效机制。
② ISO 37001 条款10.2:要求对不符合项采取行动予以控制和纠正,并评估消除其原因的需求,以防止其复发或在别处发生。同时,条款10.1要求“持续改进”管理体系的适宜性、充分性和有效性。
2. 维度二:配合监管与寻求减免
这是《指引》最具现实指导意义的部分,它为企业在遭遇严重合规事件时,提供了一条从被动接受处罚转向主动与监管沟通的路径。
(1)《指引》第四十六条:鼓励企业在发现涉嫌商业贿赂时,“主动向市场监管部门报告并附相关证明材料”。
(2)《指引》第四十八、四十九条:明确列出了主动报告、积极配合调查、减轻危害后果等行为,可以作为从轻、减轻乃至不予行政处罚的参考依据。
这一机制是合规管理体系成熟度的“试金石”——一个有效的ISO 37001体系,通过其对文件化信息(documented information)和管理层责任(top management responsibility)的严格要求,恰好为企业履行主动报告责任提供了必要的基础。只有当风险评估、决策过程、调查记录都有据可查时,企业的主动报告才具备可信度,才有可能获得监管机关的认可。
综上,通过借鉴监管方法论进行系统性的风险识别,并建立起“内部优化、外部尽责”双轮驱动的风险处置机制,企业将有机会真正完成从被动的规则遵守,到主动的风险管理的行为转变,更能够在复杂的商业环境中行稳致远。
七、新标准助力医药企业持续深化合规
在当前强监管的背景下,医药企业无疑需要将防范商业贿赂风险作为合规工作的重中之重。而一个成熟的合规战略不应仅局限于应对这一紧急的单一议题,亦需要关注整体的合规全局。ISO系列管理体系标准为企业构建动态、全面且可持续的合规治理架构提供了系统性的工具与方法论。
(一)深化核心能力:从“体系搭建”到“有效运行”的进阶
医药企业的合规管理体系建设,可以采用的一个基础框架是ISO 37301(GB/T 35770)。然而,搭建了制度框架往往只意味着表面合规,为帮助企业超越“纸面合规”,实现实质性的风险控制,ISO于2025年发布了两部与ISO 37301配套使用的指南类标准,旨在深化核心体系的成熟度与实效性:
-
ISO 37302:2025《合规管理体系——有效性评估指南》:该指南为如何衡量与评估合规管理体系的真实效果提供了系统性的方法论和指标框架。它旨在帮助企业回答“我们的合规体系是否真正有效?”这一核心问题。通过应用该指南,医药企业可以对其反贿赂及其他合规模块进行量化评估,识别体系运行的优势与不足,更系统化地驱动持续改进,确保体系能够真正降低风险。
- ISO 37303:2025《合规管理体系——能力管理指南》:该指南聚焦于合规管理中“人”这一核心要素。它为组织如何识别、发展和评估从治理层到一线风险岗位员工的各层级人员所需具备的合规能力(包括知识、技能和经验)提供具体指导。对于医药企业而言,这意味着可以将合规要求更深入地融入绩效管理、人力资源管理和日常运营,确保从高层管理者到医药代表的全员具备识别、预防和应对合规风险的适当能力。
这两部新指南的发布,为采纳了ISO 37301框架的医药企业提供了深化其合规管理体系的新工具,助力企业将合规管理从“体系建立”往“效能验证”和“能力保障”进阶、提升,有助于企业构建更为稳健、有效的内部治理防线。
(二)应对新挑战:将个人信息保护纳入合规视野
在聚焦反贿赂这一紧迫议题的同时,医药企业也需要认识到,监管的视野和合规的内涵与外延在不断扩展。医药行业在其研发、临床试验、市场推广及患者管理等各个环节,均涉及处理海量的个人信息,尤其是高度敏感的患者健康信息。因此,患者个人信息与隐私保护已成为继反商业贿赂之外,监管机构同步重点关注的另一重要领域。
而随着全球范围内对数据隐私保护的日益重视,以及我国《个人信息保护法》《数据安全法》《网络安全法》等法律法规的深入实施,如何合法、合规地处理这些敏感的数据,已成为医药企业不可回避的重大责任。作为个人信息保护领域的权威国际标准,ISO/IEC 27701《隐私信息管理体系》为组织建立、实施、维护和持续改进隐私保护管理提供了成熟的框架和具体的指南。环球律师事务所亦在密切关注ISO已经和即将正式发布的新版本标准,并将为包括医药行业在内的个保合规重点行业提供针对性的标准解读和具备可操作性的实践参考。
注释:
[1] 范可,《解读〈2025年纠正医药购销领域和医疗服务中不正之风工作要点〉》,环球律师事务所,2025年7月15日https://glo.com.cn/Content/2025/07-17/1124182104.html
[2] 同上
[3] 范可,王舒雯,韩越,《问渠那得清如许:<医药企业防范商业贿赂风险合规指引>亮点解读》,环球律师事务所,2025年1月15日。https://glo.com.cn/Content/2025/01-16/1536243422.html
[4] 联合国(UNITED NATIONS).United Nations Convention against Corruption[R/OL]. (2004). https://www.unodc.org/documents/treaties/UNCAC/Publications/Convention/08-50026_E.pdf.
经济合作与发展组织(Organization for Economic Cooperation and Development).Convention on Combating Bribery of Foreign Public Officials in International Business Transactions[R/OL]. (2021). https://legalinstruments.oecd.org/public/doc/205/205.en.pdf.
国际商会(International Chamber of Commerce). ICC Rules on Combating Corruption[R/OL]. (2023). https://iccwbo.org/news-publications/policies-reports/icc-rules-on-combating-corruption/.
[5] 国际标准化组织,ISO 37001:2025 Anti-bribery management systems — Requirements with guidance for use https://www.iso.org/standard/37001
[6] 国际标准化组织 国际认可论坛,International Organization for Standardization (ISO) & International Accreditation Forum (IAF). (2024, February). Joint ISO and IAF Communiqué on the addition of Climate Change considerations to Management Systems Standards. Retrieved from https://www.iso.org/files/live/sites/isoorg/files/standards/popular_standards/management_systems/ISO-IAF%20Joint%20Communique%20Feb%202024.pdf
[7] 国际标准化组织,https://www.iso.org/standard/65035.html
[8] 参见中国外商投资企业协会药品研制与开发工作委员会(RDPAC),《与合同销售组织(CSO)开展合作的合规指南》2024年10月17日https://www.rdpac.org/index.php?r=site%2Fnews&id=398
[9] 参见《指引》第十三条。
[10] 参见ISO 37001:2025, A.4.2 e) 3)
[11] 参见 ISO 37001:2025, A.10.3 c)
[12] 参见 ISO 37001:2025, A.13.3
[13] 参见 ISO 37001:2025, A.8.4.3 d)
[14] 参见 ISO 37001:2025, A.12 a
[15] 市场监管总局举行《医药企业防范商业贿赂风险合规指引》新闻发布,2025年1月14日 http://www.scio.gov.cn/xwfb/bwxwfb/gbwfbh/gjscjgzj/202501/t20250116_882174.html







