如笔者先前文章中谈到的,创业,绝非易事。正可谓:但见风雨雷电中需泥泞匍匐、九死一生的小道,罕有鲜花遍地、阳光和煦的康庄坦途。实务中,创业企业经常要面临“生存或死亡”的问题。如何能够在发展业务的同时规避相关的纠纷和争议风险是企业管理者不可忽视的“功课”。笔者认为,创业企业的风险管理不应该仅限于简单的诉讼案件管理,而应以“防患未然”的思路进行多维度的综合管理,需随时涵盖诉讼、仲裁和非诉和解等多维度的风险把控。
在此,我们建议在日常风险管理中,创始人和创业企业可引入风险“溢出效应管理”概念。所谓的“溢出效应”[1]事实上是一个经济学概念,即一个组织在进行某项活动时,不仅会产生活动所预期的效果,还会对组织之外的人或社会产生影响。在企业风险管理的语境下,溢出效应则可包括因特定纠纷、争议产生的一系列困境,包括公司高管被免职或涤除、公司股东要求公司回购、公司的信用风险和公关危机、公司受到行政监管处罚等等。
将企业的风险溢出效应进行统筹管理,实际上就是从公司发展的主要维度入手,综合分析和评估相关的风险及“次生风险”以及应对措施,以争取实现对企业发展的效益最优解决方案。与此相对应的,就是传统的单线程处理思路,也即是所谓的“头痛医头,脚痛医脚”,仅关注已暴露或已发生的风险事件,缺乏统筹考虑和综合管理。
例如,即便是常见的家事离婚案件(夫妻两人婚姻关系的终止),也随时都有可能在夫妻结束婚姻关系出现溢出效应,例如:财产性质的甄别及财产分割涉及夫妻之外的家人如双方父母;子女抚养权的安排,涉及未成年子女直至成年的经济和教育安排;配偶一方的股权或合伙权益性质财产若发生分割,对公司或合伙组织其他伙伴产生影响等。
在企业语境中,风险“溢出效应管理”的一个典型例子是公司涤除高管。创始人等高管的身份具有多元性,导致在涤除高管的争议中务必对其适用的多种法律关系予以甄别并妥善处理。具体而言,创始人身份可能同时具有如下身份:普通股股东,并承担回购义务;股权期权持有人,离职涉及具体权益的归属;公司董事或高管,承担一系列法定和约定义务;依托劳动合同建立的劳动关系下的公司员工等。创业企业欲涤除其高管需要梳理和解决实操中的复杂关系,详见笔者团队此前关于此问题的研究文章《可惜不是你:创始人高管“涤除”的优化处理》。
本文中,我们希望以企业常见的风险场景为切入,与读者分享我们为创业企业进行风险溢出效应管理的一些体会和心得。
一、创业企业常见风险溢出效应管理场景
场景一:创业企业面临债权人追索公司债务
场景介绍:创业企业面临外部债权追索债务,除了这一事件本身可能带来的偿付债务、利息及违约金等相关民事纠纷风险之外,还可能涉及如下风险溢出效应。
(1)其他债权人根据公开信息向企业发起的同类型债权诉讼;
(2)企业被债权人作为第三人申请破产、清算;
(3)公司股东追究公司回购义务;
(4)特定情况下对公司在争议发生前其他法律关系(如资产处置或业务合同)效力的撤销和否定;
(5)公司股东因个人约定或法定责任被追偿;
(6)公司内部责任人被免职后的涤除。

风险溢出效应管理分析:
首先,在前述场景下,我们认为进行风险溢出效应管理的核心思路是,从被动应对转为主动管理,从事务处理转为战略重构,通过沟通、协商和创造性的解决方案,将“危机”转化为“契机”。
我们建议在此场景下公司可以采用如下策略:

场景二:创业企业的股东启动回购程序
场景介绍:创业企业的投资方启动回购程序的场景下,除了这一事件本身带来的(或现存的)对公司资金和架构的不利影响外,还可能涉及如下风险溢出效应。
(1)不同轮次其他投资人蜂拥而至,纷纷发起回购请求(关于回购权的性质以及回购合理期限等问题的分析,详见笔者此前的分析文章《Carpe Diem! Redemption Right to Expire in 6 Months?》);
(2)外部债权人纷纷发起债权追索,可能导致破产、清算;
(3)争议发生前其他法律关系(如资产处置或业务合同)效力的撤销和否定;
(4)公司股东因个人约定或法定责任被追偿;
(5)公司内部责任人被免职后的涤除。

风险溢出效应管理分析:
这一场景下,我们认为进行风险溢出效应管理的核心思路是,将一场针对公司现金的“掠夺战”,转变为关于公司未来价值的“谈判”。对公司而言,最优的解决方案或许并非公司不付出任何代价达成成功抵御,而是以最小的现金代价和股权稀释,换来公司的生存机会和管理团队继续主导公司运营发展的权利。
我们建议在此场景下公司可以采用如下策略:

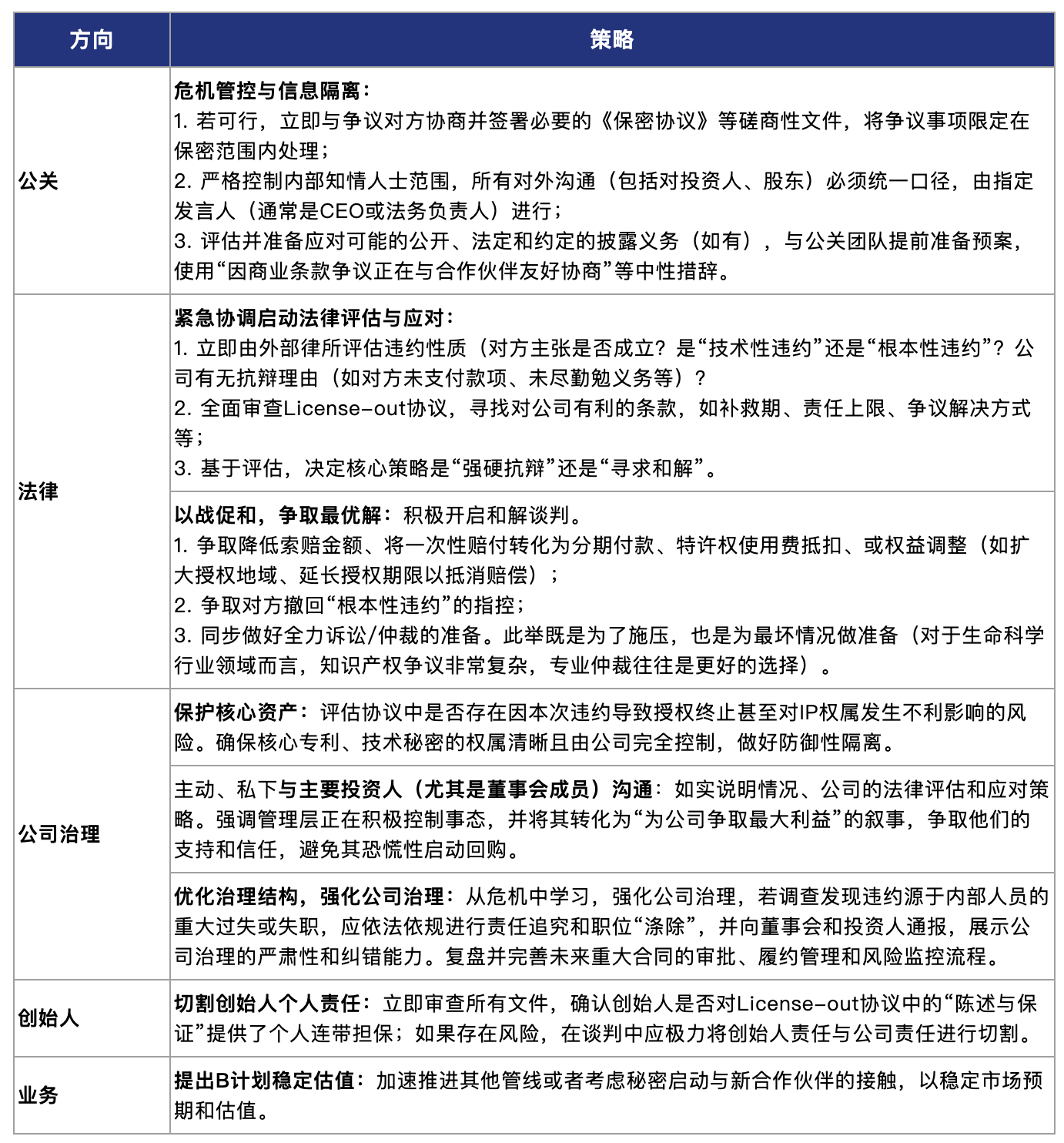
场景三:企业License-out交易下被对方追究违约
创业企业(特别是生命科学行业赛道企业)的对外知识产权许可(License-out)违约争议处理场景下,在实践中亦会出现如下溢出效应。
场景介绍:企业License-out违约争议处理场景下,除了承担违约责任的风险,在实践中仍会出现如下溢出效应:
(1)巨大追索金额可能导致公司股东追究回购;
(2)外部债权人看到公开信息后的追索行为;
(3)公司股东甚至会依照公司治理条线下License-out交易内部授权瑕疵追究公司和创始人责任;
(4)争议发生前其他法律关系(如资产处置或业务合同)效力的撤销和否定;
(5)公司股东个人约定或法定责任被追偿;
(6)公司内部责任人被免职后的涤除。

风险溢出效应管理分析:
在此场景下,我们认为进行风险溢出效应管理,是一场法律、商业、公关和心理的综合战役。成败关键在于能否通过专业、迅速和果断的行动,守住公司的核心IP、团队信心和主要股东的支持。
我们建议在此场景下公司可以采用如下策略:

二、创业企业风险溢出效应管理的建议
通过上述场景下的风险溢出效应管理分析,不难看出,相关风险的梳理和综合评估工作需要相关决策者对全局有充分的了解,并冷静和果断地采取措施化解危机。
简言之,我们建议企业管理相关风险事件时,摒弃“单线程”的思维,整合公司法务和外部律师构建一个系统性的、全周期的争议解决管理框架,实现从“处理争议”到“管理风险”的转变,全面审视企业、管理团队、实际控制人/创始人自身发散出的全部风险可能性,并采取措施进行主动管理。
实际上,溢出效应的妥善管理离不开公司法务及外部律师的默契配合。公司法务成为熟悉业务的协调官,外部律师成为懂得企业经营的法律专家,并通过系统化的流程和工具,实现对风险溢出效应的全方位、全周期管理。具体包括:
(一)公司法务视角

(二)外部律师视角

总结和补充:需要说明的是,限于篇幅所限,前述举例的三类场景分析其实还只关注创业企业及创始人在法律关系发生纠纷后,与其直接相关的其他法律关系的风险,并未考虑其他风险变量,比如网络曝光负面影响、行政投诉、员工劳动维权等风险因素。关于前述风险出现后的建议措施,篇幅所限,在此不再赘述,详见笔者团队此前关于此问题的研究文章(《企业如何应对自媒体“社死型曝光”危机》《企业如何应对“行政投诉”危机》)。
注释:
[1] 关于“溢出效应”的具体释义参见:https://wiki.mbalib.com/wiki/%E6%BA%A2%E5%87%BA%E6%95%88%E5%BA%94。







